在上篇报道中,我们简单地了解到了奢脉的公司背景,以及品牌故事和品牌动态为何在其官网上分别遭到了修改和删除,在本篇报道中,我们将把视线聚焦在奢脉产品本身上,首先,我们将要关注的是这些产品的实际生产企业。

代工企业,屡遭整改

尽管有关网站明确声称奢脉坐拥国内一流的轻工业实体生产优势,坚持独立运营的战略思想,以“绿色、环保、安全”为基本准则,公司投入巨资引进了欧美原装生产设备、打造安全无菌的生产环境,建立了严格的环境管理体系,并获得ISO 9002质管体系认证和医药级GMP认证。但实际上,奢脉国际化妆品(北京)有限公司的经营范围仅为销售化妆品;销售食品。(企业依法自主选择经营项目,开展经营活动;销售食品以及依法须经批准的项目,经相关部门批准后依批准的内容开展经营活动;不得从事本市产业政策禁止和限制类项目的经营活动。)可见,该公司的经营范围并不包括生产化妆品。

据悉,猫头鹰(福州)日用品有限公司才是奢脉旗下系列产品的实际生产企业,据官网介绍,猫头鹰(福州)日用品有限公司主要从事日化用品的研发,生产和销售。公司拥有一支精锐专业的研发队伍,并与各科研机构与高校长期建立紧密的科技合作,成为其科研成果转化基地,对产品的创新有着无可比拟的优势,截止目前已拥有三千多款自研配方。

值得一提的是,该公司的法定代表人正是奢脉国际化妆品(北京)有限公司的股东李挺枝,由此,足见两家公司关联之密切。
调查发现,在过去这些年间,该公司曾多次遭到有关部门的责令整改。

1.2017年8月10日,该公司遭闽侯县甘蔗市场监督管理所责令当场整改。
2.同年11月28日,福州市市场监督管理局检查后发现系列问题:

3.2018年4月24日,福建省食品药品监督管理局发布闽食药监办保化函﹝2018﹞32号飞行检查结果公示:发现猫头鹰日化严重缺陷2项,一般缺陷4项,并责成企业限期整改。
同年5月16日,福州市市场监督管理局发布公告《福州市市场监督管理局关于福州绿野生化技术有限公司、猫头鹰(福州)日用品有限公司等两家化妆品生产企业国家食药总局飞行检查整改落实情况的公示》,《公示》显示,2018年5月15日,保化处工作人员针对国家食药监总局飞行检查中发现的缺陷问题依法对猫头鹰(福州)日用品有限公司开展整改落实核查,确认该企业在国家食药监总局飞行检查中发现的缺陷问题已基本整改到位,据悉,此前发现的六项不符合项为:(一)洁净生产车间更衣室缺少一更室设施;(二)洁净车间内物料暂存间等缺少物料放置的垫架;(三)洁净车间内与生产相关的功能间与洁净走廊间未安装压差计;(四)洁净车间内中检室无任何中检仪器设备;(五)生产工艺用水未开展微生物检测;(六)无合格供应商清单,无法识别哪些供应商需现场审核,供应商管理制度无法体现供应商信息更新及评估频次。

4.就在此次整改结束后不久的同年9月17日,猫头鹰日化再度遭到福州市市场监督管理局检查后责令限期整改。
5.2019年12月11日,猫头鹰日化出现在“2019年化妆品生产企业随机检查公告”名单中,问题如下:1.现场检查发现中间站内的中间产品标识不清,容易混淆;2.电热恒温鼓风干燥箱未检定;3.净含量原始记录检测结果无相应判定标准;4.生产过程(如称量过程)使用的部分物料无标识;5.生产过程中产生的废弃物未按《废水、废气、废弃物处理管理制度》(文件编号WI-40-005A)要求统一放置于规定位置。
6.2020年2月27日,福建省药品监督管理局发布“闽药监榕稽办行罚〔2019〕35号”行政处罚信息公开表,猫头鹰(福州)日用品有限公司生产不符合国家《化妆品卫生标准》化妆品案得以公示。

7.同年4月10日,“福建省2020年化妆品监督抽验结果公告(第一期) ”名单公示,标示为猫头鹰(福州)日用品有限公司生产的9利油茶精华沐浴乳结果不符合规定。

8.同年6月9日,猫头鹰(福州)日用品有限公司在专项检查过程中被发现存在4项问题:生产车间日常管理制度落实不到位;部分原料供应商审评材料不全,原料仓库日常管理不到位;洁净生产车间空气净化系统日常维护保养记录不完整;备案产品资料不完善。

此外,据爱企查显示,李挺枝目前还在福建珍源堂生物工程股份有限公司担任监事,而该公司曾在2020年9月因通过登记的住所或者经营场所无法联系,而被福州市鼓楼区市场监督管理局列入企业经营异常名录,至今未被移除。

除了奢脉公司,李挺枝还同样投资了福建盛贸科技有限公司,而该公司的法定代表人蔡雪强已然沦为被执行人,其股权遭到冻结。

另据了解,在猫头鹰日化公司之后,奢脉的代工企业名单最近又增加了其他企业的名字:诺斯贝尔化妆品股份有限公司、广州翠黛化妆品有限公司、厦门军大生物科技有限公司,以及上海思贝化妆品科技有限公司等。
多款产品,责令改正

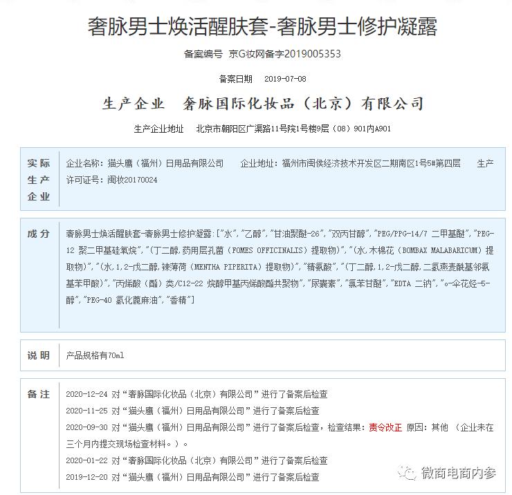
文章的最后,我们再来关注一下奢脉旗下的化妆品本身。经查国产非特殊用途化妆品备案平台,我们还发现挂着奢脉牌子的“奢脉男士焕活醒肤套-奢脉男士修护凝露”、“奢脉男士焕活醒肤套-奢脉男士焕活精华霜”、“奢脉极地修护面霜(滋润型)”、“奢脉舒缓肌底油”、“奢脉倍润修护面霜(已注销)”、“奢脉轻盈修护面霜(已注销)”、“奢脉樱桃发酵养肤面膜(已注销)”、“奢脉水凝净润卸妆乳(已注销)”、“奢脉平衡能量水”、“奢脉娇柔润颜养肤水(已注销)”、“奢脉轻透平衡爽肤水(已注销)”、“奢脉焕活滋养面膜(已注销)”、“奢脉红酒雪肌透亮面膜”、“奢脉魅色臻润丝绒口红(已注销)”、“奢脉轻盈修护乳液(已注销)”、“奢脉清爽水润洁面乳(已注销)”、“奢脉清肌矿物黑泥面膜(已注销)”、“奢脉均衡肌底精华液(已注销)”、“奢脉轻龄淡纹精华液(已注销)”、“奢脉·小奢红酒多酚水润雪肌面膜(已注销)”、“奢脉平衡赋活乳”、“奢脉4D玻尿酸水润面膜(已注销)”、“奢脉极地舒润护手霜(已注销)”等多款产品都曾遭到过责令改正,原因同样为“企业未在三个月内提交现场检查材料”。

“奢脉提拉紧致多肽精华液”、“奢脉舒缓修护多肽精华液(已注销)”、“奢脉抚纹抗皱多肽精华液”、“奢脉多效臻养多肽眼精华液”、“奢脉均衡靓肤多肽精华液”、“奢脉男士焕活醒肤套-奢脉男士清爽洁面凝胶”、“奢脉水漾修护乳液(已注销)”、“奢脉温和净颜卸妆水(已注销)”等产品曾遭到责令改正的原因为“产品安全技术相关资料不符合要求”。

“奢脉焕活生机眼唇霜(已注销)”遭到责令改正的原因为“产品配方存在错误,请注销该配方产品”。

“奢脉祛痘精华膏”遭到责令改正的原因为“产品外包装宣称载用温和脂溶抗痘基质未进行说明”。

“奢脉氨基酸洁面慕斯(已注销)”、“奢脉360防护精华乳(已注销)”、“奢脉多效洁面乳”、“奢脉极地多元眼精华液”、“奢脉极地润颜养肤水(已注销)”、“奢脉·小奢栀子花美肌焕颜面膜(已注销)”、“奢脉·小奢樱桃发酵养肤面膜(已注销)”、“奢脉极地修护面霜(已注销)”、“奢脉极地生机眼唇霜(已注销)”、“奢脉极地净柔卸妆乳(已注销)”、“奢脉极地氨基酸洁面慕斯(已注销)”等产品曾遭责令改正的次数为两次。

美白+抗敏?虚假宣传

再说回产品宣传方面,综上所述,上面这些挂着奢脉牌子的化妆品所具有的资质都是国产非特殊用途化妆品,但在公众号“奢脉颜究院”的一篇题为《护肤界“美白骗局”大揭露,听我的,这些才是真正美白的方法!!》的文章的宣传下,“奢脉均衡靓肤多肽精华液”、“奢脉均衡肌底精华液”都成了美白产品,都具有了美白成分。


众所周知,美白、祛斑为特殊用途化妆品才具有的功效。据悉,我国批准的特殊用途化妆品有9大类,分别是育发、染发、烫发、祛斑、防晒、健美、脱毛、除臭、美乳。依据法规,这些化妆品必须经国家批准,取得特殊用途化妆品批准文号后方能生产。对此,《化妆品卫生监督条例》第十四条也规定,化妆品的广告宣传不得有下列内容:(一)化妆品名称、制法、效用或者性能有虚假夸大的。综上所述,祛斑类化妆品属于特殊用途化妆品,根据有关规定,非特殊用途化妆品不得宣称特殊用途化妆品的作用。
综上所述,上述宣传行为违反了《广告法》第二十八条第二款第二项“商品的性能、功能、产地、用途、质量、规格、成分、价格、生产者、有效期限、销售状况、曾获荣誉等信息,或者服务的内容、提供者、形式、质量、价格、销售状况、曾获荣誉等信息,以及与商品或者服务有关的允诺等信息与实际情况不符,对购买行为有实质性影响的”的规定,构成了发布虚假广告的违法行为。如果化妆品没有特殊用途化妆品的批准文号,却称具有特殊用途化妆品才具备的美白等功效,群众就可以进行举报。

同样在这篇文章中,均衡靓肤多肽精华液所含有的多肽成分还被明确指出具有“抗炎抗敏”的作用。
类似的宣传还存在其他文章当中。

根据《化妆品标识管理规定》、《化妆品命名规定》、《化妆品命名指南》等文件要求,化妆品宣称用语应根据其语言环境来确定,禁止表达的词意或使用的词语包括但不限于以下词语:医疗术语、明示或暗示医疗作用和效果的词语。如处方、药用、治疗、解毒、抗敏、除菌、无斑、祛疤、生发、溶脂、瘦身及各类皮肤病名称、各种疾病名称等。显然,“抗敏”并不是化妆品具有的功效,超出了化妆品定义,属于超范围宣传和宣传医疗作用。
后 记

近年来,我国化妆品行业快速发展,市场规模逐年增长。2019年,国内化妆品市场规模达到4260亿元,但与此同时,围绕着化妆品出现的虚假宣传乱象也是层出不穷,伤害了不少消费者的权益。为以正视听,2020年年中,国家药监局公布了《化妆品注册管理办法(征求意见稿)》和《化妆品生产经营监督管理办法(征求意见稿)》。新的办法要求建立化妆品原料溯源机制,其中对于化妆品的功效宣称应当有充分的科学依据。化妆品功效宣称科学依据包括通过人体功效评价试验、实验室试验、消费者使用测试获得的研究数据及评价结论、相关科学文献资料等。禁止随意夸大功效,引入“从业禁止”处罚……对此,《经济日报》认为,这显然有利于从源头杜绝产品虚假宣传,让市场监管更加有法可依、有规可循,进而避免产生化妆品市场虚假宣传乱象。

至于一直致力于打造中国女性专属的私人定制高端护肤产品的奢脉在今后会如何发展?猫头鹰(福州)日用品有限公司还会不会再度登上质检黑榜?对此,微商电商内参将继续保持关注。
文章来源:微商电商内参
版权声明:CosMeDna所有作品(图文、音视频)均由用户自行上传分享,仅供网友学习交流。若您的权利被侵害,请联系删除!
本文链接://www.cosmedna.com/article/984366936.html








 
                                             
                                             
                                             
                                             
                                             
                                             
                                             
                                             
                                             
                                             
                                             
                                             
                                         
                                         
                                         
                                         
                                         
                                         
                                         
                                         
                                         
                                         
                                         
                                         
                                         
                                         
                                         
                                         
                                         
                                         
                                         
                                         
                                         
                                         
                                         
                                         
                                         
                                         
                                         
                                         
                                         
                                         
                                         
                                         
                                        