点击关注
最讲究生活品质的辣妈分享购物平台

周四辣妈们早上好,今日因淘推荐儿童牙膏、隔离、卸妆液和乳液,最近新上一大批护肤产品,都是口碑王哦!功课组已经沉浸在其中不能自拔了,每天都给自己种草,女人也是太可怕~吼吼!功课组继续为大家挑出最好的、性价比最高的、最有特色的产品,争取让自己也随时都美美的~
——————————————
今日护肤用品推荐
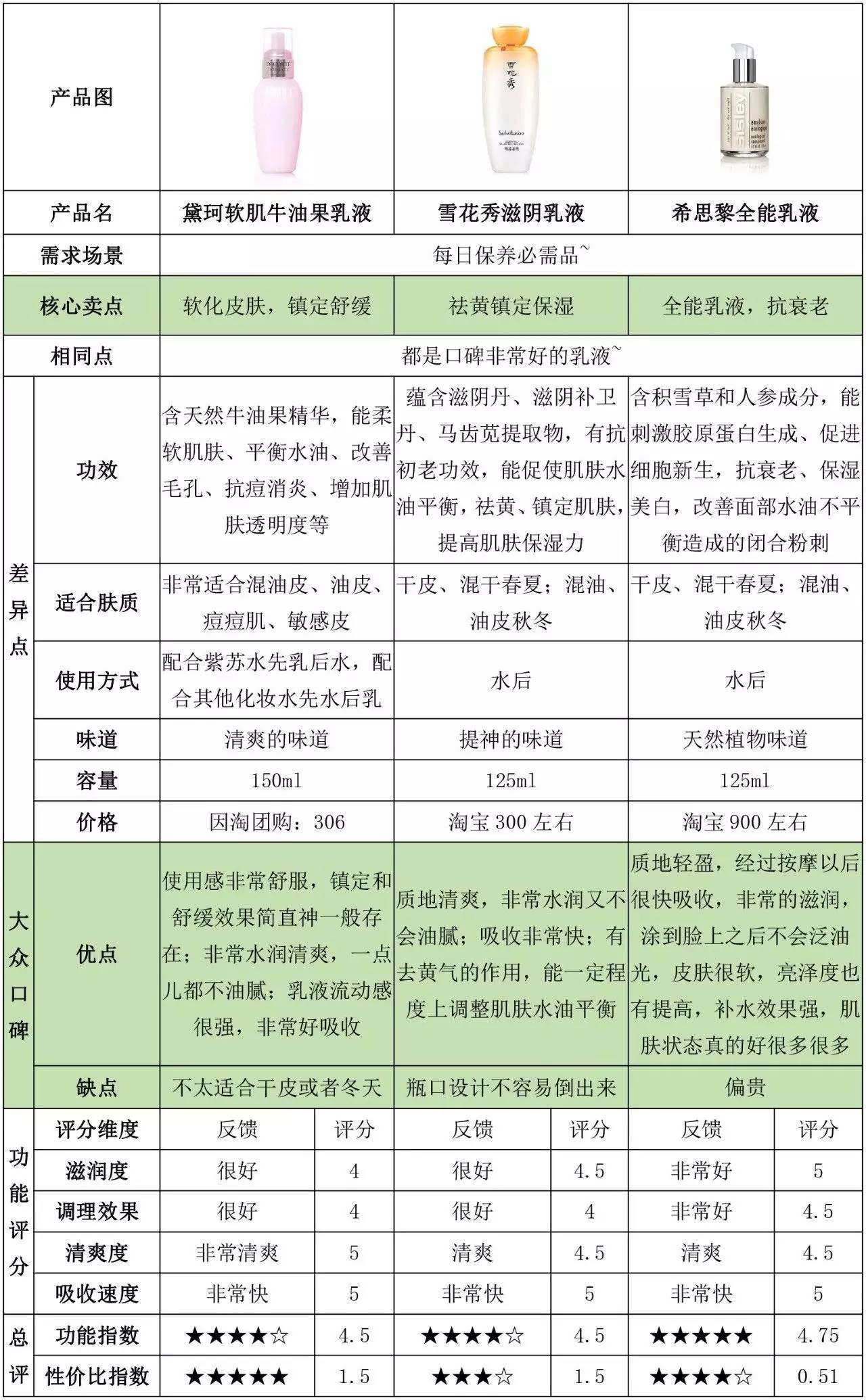
黛珂软肌牛油果乳液

这款乳液含有被称为“森林的黄油”的牛油果成分,镇定和舒缓效果简直神一般存在,非常适合油皮、混油皮,坚持使用皮肤软软的,对痘痘也有很好的改善作用。配合紫苏水使用的时候是先乳后水,和普通的化妆水搭配的话就先水后乳,这样保湿效果可以长时间持续,提高肌肤対外界的抵抗力、防止肌肤粗糙干燥~
其它类似产品对比:
雪花秀这款滋润不油,质地非常清爽,而且吸收速度非常快能在一定程度上调理皮肤,平衡水油,还有祛黄的作用,保湿力很出色,能很好地润泽肌肤,舒缓干燥,配合系列其它产品用效果更好~
Sisly这款是非常经典的保湿产品,有神秘的草本味道,闻了会感觉很放松,薄薄的乳液质地非常容易吸收。涂后皮肤真的是一整天都可以很滋润很有活力,另外,皮肤还会变很柔软很细腻,肤色有会有所提亮!每次只需要一泵就可以照顾到整脸,一瓶可以用很久~
详细对比

Tips:因为个体肤质差异较大,请根据自己肤质谨慎购买。
黛珂软肌牛油果乳液
长按下方二维码就能买
▼
今日美妆用品推荐
兰芝隔离霜

很受MM们称赞的一款产品,性价比很高!容易上妆,还可以隔离彩妆、脏空气和紫外线等。香味清淡自然,比较好闻,质地较清爽,很容易推开;最大的特点是润色效果好,涂抹后感觉肤色很好。适合用于想增白肤色、脸上瑕疵较少的MM。按压式,使用炒鸡方便,也很耐用哦。
注意:
(1)紫款适合暗黄肌、绿款适合偏白皮、珍珠白款适合黝黑暗沉肌。
(2)用量很省,大油皮不建议涂太多,否则易闷痘
其他品牌对比:
paul joe:为混合偏油或油性皮肤设计,特别着重油性皮肤的妆容清爽和持妆长久,尽量达到水油平衡,打造出瓷肌娃娃般的肤感。新版添加了更多的橙花精华水,所以质地更稀薄更水润。不过遮瑕效果偏弱一些,比较适合脸上瑕疵较少的MM。
Elegance润色隔离:这款隔离有5种适合亚洲人的颜色。平滑毛孔,控油抗汗,简直是油皮懒人的福音!粉色适合苍白无血色的白肌,绿色适合泛红的肌肤,白色适合需要提亮的肤色,橘色适合暗淡发青的皮肤,肤色适合健康小麦肤色。
详细对比

今日宝宝用品推荐
德国进口Putzi儿童可吞咽牙膏

经过权威认证,可吞咽专业保证,宝宝可吞咽超安全;不含糖,特别添加钙 , 能够柔和祛除口内残留食物,还能预防蛀牙;淡淡的薄荷口味,泡沫很少,可以很好锻炼宝宝吐泡沫能力。适用于9个月到6岁的小宝宝。
其他品牌对比:
贝亲:因淘团了n次,辣妈信任品牌。也是草莓口味,另外还添加了少量食用氟和木糖醇成分,预防蛀牙的同时还可以坚固牙齿。包装很萌,就是价格相对小贵。
巧虎:因淘不少辣妈经常回购,这款的草莓味道比较香浓,一般来说宝宝都会很喜欢;口气清新能力很强,性价比也很不错。
详细对比

推荐使用贴士:
第一颗乳牙长出后,每日一次。宝宝二周岁以后,早餐后、晚睡前各一次。
今日卸妆产品推荐
曼丹高效眼唇卸妆液

曼丹的眼唇卸妆液都被各大网站推烂了,只要有眼唇卸妆液的地方,就有曼丹,号称平价产品中的战斗机,性价比非常非常高,卸妆能力也强,而且温和清爽、不会刺激,唯一的缺点儿就是它摇晃后泡沫比较难消失~
其它类似产品对比:
美宝莲这款也经常被推荐,比曼丹还要便宜,但是卸妆能力相对曼丹弱了一点儿,而且摇晃后水油分层非常快。
Chanel的价格比较高,但效果也对得起价格,非常温和,能非常快速的卸除眼部及唇部彩妆,呵护肌肤,效果非常好。
详细对比


版权声明:CosMeDna所有作品(图文、音视频)均由用户自行上传分享,仅供网友学习交流。若您的权利被侵害,请联系删除!
本文链接://www.cosmedna.com/article/739667115.html








 
                                             
                                             
                                             
                                             
                                             
                                             
                                             
                                             
                                             
                                             
                                             
                                             
                                         
                                         
                                         
                                         
                                         
                                         
                                         
                                         
                                         
                                         
                                         
                                         
                                         
                                         
                                         
                                         
                                        