美妆资讯
索赔千万,LVMH把欧莱雅告了
2023-08-05
“明争暗斗”
近日,中国裁判文书网发布的两则民事裁定书,将LVMH和欧莱雅一年前的诉讼官司再度拉回公众视野,即LVMH以商标侵权和不正当竞争将欧莱雅中国告上法庭,并索赔1000万元。这是咋回事?LVMH诉欧莱雅“搭便车”
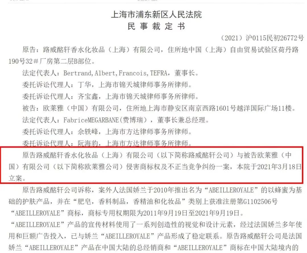
回顾事情始末。2021年3月18日,上海市浦东新区人民法院将原告路威酩轩香水化妆品(上海)有限公司(奢侈品巨头LVMH在华关联公司,下称:LVMH)与被告欧莱雅(中国)有限公司(下称:欧莱雅中国)侵害商标权及不正当竞争纠纷一案进行立案。
浦东新区人民法院民事裁定书显示,LVMH诉称,欧莱雅于2019年推出的名为“NECTAR ROYAL”/“花蜜奢养”系列护肤产品,模仿了LVMH集团旗下品牌法国娇兰于2010年推出的以蜂蜜为基础的护肤产品“ABEILLE ROYALE”。并且,欧莱雅的系列产品广告中还故意采用了与“ABEILLE ROYALE”产品广告宣传内容相同的设计元素。
LVMH称,法国娇兰于2010年推出名为“ABEILLE ROYALE”的护肤产品,并在“肥皂,香料制品,香精油和化妆品”类别上获准注册第G1102506号“ABEILLE ROYALE”商标,商标专用权期限为2011年9月19日至2021年9月19日。“ABEILLE ROYALE产品的宣传材料使用了一系列创造性的视觉和设计元素,经过法国娇兰多年使用和巨额广告投入,已与娇兰品牌形成了稳定联系。欧莱雅此举明显攀附了娇兰长期以来为‘ABEILLE ROYALE’产品建立的商誉和市场影响力,涉嫌构成不正当竞争。”
LVMH还认为,欧莱雅中国上述产品使用的“NECTAR ROYAL”字样,与“ABEILLE ROYALE”商标构成近似,易导致消费者的混淆,涉嫌构成商标侵权。
LVMH表示,欧莱雅中国的“NECTAR ROYAL”产品成分并非花蜜,而是蜂蜜,因此使用“NECTAR(中文含义为“花蜜”)ROYAL”和“花蜜奢养”作为产品说明很可能误导消费者,构成虚假宣传的不正当竞争行为。
据此,LVMH请求判令欧莱雅中国停止使用“NECTAR ROYAL”标识,下架产品,并在其官方店铺、账号中发布澄清声明,停止相关产品广告,包括使用以金色、黄色及/或两者结合的色彩主题;由金色六角形、蛛巢或蜂窝组成的墙壁或平台;以六边形包含任何图像和文字元素。同时,LVMH要求欧莱雅中国赔偿损失1000万元。
对于LVMH的起诉,欧莱雅中国在提交答辩状期间对管辖权提出异议,并认为本案应由上海市普陀区人民法院管辖。对此,浦东新区人民法院认为,因LVMH住所地在上海市浦东新区,故该院对本案有管辖权,因此,驳回了欧莱雅中国对本案管辖权提出的异议。
2021年7月7日,欧莱雅中国因不服上述对管辖权的判决,上诉至上海知识产权法院。不过,上海知识产权法院已驳回欧莱雅中国的上诉,维持原裁定。也就是说,此案仍由上海市浦东新区人民法院进行审理。

值得一提的是,近日,上海市浦东新区人民法院发布民事裁定书却显示,“受疫情影响,致使相关诉讼活动在较长时间内不能正常进行,因此中止诉讼”。截至目前,暂未公布案件的新进展。

两大涉案产品差价近千元
究竟是什么产品惹得两个化妆品行业巨头对簿公堂?公开信息显示,法国娇兰成立于1828年,凭借着香水起家,并逐渐将业务发展至护肤、彩妆等品类。1853年,娇兰创始人皮埃尔·佛朗索瓦兹·帕斯科尔·娇兰受旺多姆广场纪念柱启发,用蜜蜂和一枚彩色缎带对香水瓶进行了装饰,“蜂印瓶”由此诞生,成为品牌徽记,并延续至今。其于2010推出的“ABEILLE ROYALE”蜂蜜养肤产品也是对品牌历史的延续与创新。
目前,娇兰天猫官方旗舰店显示,“ABEILLE ROYALE”系列产品包含帝皇蜂姿复原蜜、精粹水、晚霜、日霜等产品。

从天猫公布的今年双11战报来看,该系列产品已成为娇兰的主打王牌产品。数据显示,“娇兰修护复原蜜精华液”位列天猫双11爆款单品榜第4位,Guerlain娇兰官方旗舰店累计GMV位列快消榜第14位、美妆榜第13位。在LVMH的财报中,也多次表扬娇兰帝皇蜂姿系列产品对于品牌的贡献。
而案件中提到的欧莱雅“NECTAR ROYAL”产品,包含了小蜜罐、琉金蜜、精华蜜、乳液、眼霜、洁面乳和安瓶精华等产品。该系列产品也是欧莱雅的热卖产品。比如,在欧莱雅天猫旗舰店中显示,“金致小蜜罐滋润版”已销售20万+件,月销量达到了1万+件。

不过,这两个系列产品的价格却相差近千元。据悉,娇兰“ABEILLE ROYALE”系列单品售价为540元—2100元,而欧莱雅“NECTAR ROYAL”系列单品的售价则在199至429元之间。
此外,青眼还注意到,在小红书等社交平台上,有部分消费者将上述两个系列的产品进行比较,并将欧莱雅的金致臻颜花蜜奢养浓萃精华(俗称鎏金蜜)视为娇兰帝皇蜂姿复原蜜的平价替代品。

国际美妆巨头的中国之争
虽然上述案件尚无定论,但两大国际美妆巨头的官司却引起了行业的广泛关注。有资深行业人士认为,“这背后实际折射出国际美妆集团在中国市场的激烈竞争。”根据近期各美妆集团发布的三季报显示,欧莱雅集团实现了12%的业绩增长,销售额达286.8亿欧元(约合人民币2118亿元),稳坐全球化妆品集团头把交椅。尽管欧莱雅中国市场实现了两位数增长,但也并非没有压力。
为了巩固市场地位,欧莱雅还在不断以新品牌、新产品扩充中国乃至亚洲市场。譬如,近期,多家外媒发布消息称,欧莱雅集团与韩国新罗酒店(Hotel Shilla)、私募股权公司Anchor Equity Partners合作,通过第三方合资企业Loshian,推出了全新的奢侈护肤品牌Shihyo,意在开拓亚洲市场。在刚刚举办的第五届进博会上,欧莱雅更是共展出225个展品,总数创历史新高。
欧莱雅北亚总裁及中国首席执行官费博瑞曾表示:“欧莱雅北亚区所覆盖的美妆市场体量,占到约全球三分之一的份额。我们将包括中国美、日本美和韩国美的北亚独一无二的生态圈称为‘美妆黄金三角洲’。欧莱雅希望激活整个北亚美妆生态圈,促进可持续增长。”
而LVMH集团近年来化妆品与香水业务也呈现逐年递增势态。根据最新排名,该集团在全球美妆公司排名已由2020年的最末上升至排名第七(详见《8100亿!全球美妆十强来了》)。LVMH更是在今年三季报中表示,迪奥和娇兰的表现尤为出色,前者以旷野、真我、迪奥小姐等经典香水产品保持了高增长;而娇兰则是得益于帝皇蜂姿和黄金复原蜜两大护肤系列的增长。
此外,在今年进博会上,LVMH集团亦是以巴黎建筑为灵感打造了600平方米的展厅,并展现了集团旗下迪奥、纪梵希、娇兰等14个代表性品牌。
中国已是全球第二大美妆市场,近年来,美妆巨头在中国市场的“贴身肉搏”已开始上演。因此,面对竞争日益激烈但地位不断提升的中国美妆市场,LVMH和欧莱雅也都“绷紧了神经”。


版权声明:CosMeDna所有作品(图文、音视频)均由用户自行上传分享,仅供网友学习交流。若您的权利被侵害,请联系删除!
本文链接://www.cosmedna.com/article/295463914.html







